Geospatial Modeling

Prof. Sam Berchuck

Mar 20, 2025

Review of last lecture

  • During our last lecture, we learned about Gaussian processes.

  • We learned how to apply Gaussian processes to longitudinal (or time-series) data.

  • The longitudinal setting is one-dimensional (i.e., time). Today we will learn about applying Gaussian processes in two-dimensions (i.e. space).

Three Types of Spatial Data:

  • Geostatistical Point Referenced Data

  • Lattice Data (Areal Data)

  • Spatial Point Process Data

    • All of these data settings can be extended to space-time

Geostatistical Point Referenced Data

  • Point observations of a continuously varying quantity over a region

    • Daily Concentrations of Ozone Over NC

Geostatistical Point Referenced Data

  • Daily Concentrations of PM2.5 Over the US

Lattice Data (Areal Data)

  • Data observed at the level of an areal unit

    • County Level Sudden Infant Death Syndrome Counts

Lattice Data (Areal Data)

  • Birmingham Tract Level Poverty Levels

Spatial Point Process Data

  • Analyzing the clustering of random locations

    • Locations of a certain tree type in a forest

    • Epicenter of earthquakes

  • Sometimes difficult to differentiate from point referenced geostatistical data (visually)

Spatial Point Process Data

  • Minneapolis Convenience Store Locations

Spatial Data Analysis: When?

  • Anytime you have spatial information collected with your data.

  • Increasing availability of some level of spatial information:

    • Latitude/longitude.

    • County, state, etc.

    • Imaging data.

Spatial Data Analysis: Why?

  • Correct statistical inference (conditional independence may not be a valid assumption!).

    • Specific goals will depend on the type of spatial data you have and the objective of your analysis.
  • Producing maps with valid inference.

Spatial Data Analysis: How?

  • Bayesian Hierarchical Modeling:

    • Flexible framework to handle multiple levels of uncertainty.
    • Markov chain Monte Carlo (MCMC) offers computationally convenient solution to make inference.
  • Frequentist methods also available through the EM algorithm.

    • Original frequentist methods ignore some of the uncertainty in estimating these spatial models.

Goals of a Point-referenced Analysis

  • Estimation and explanation:

    • Typical regression parameter estimation.

      • How does temperature change across the domain (large-scale)?
  • Prediction at unobserved locations:

    • Original development of spatial methods.

    • Kriging named after D.G. Krige (mining applications).

  • Design issues:

    • Where to put a new air pollution monitor to optimize future prediction criteria?

Goals of a Point-referenced Analysis

  • Estimation and Explanation

Goals of a Point-referenced Analysis

  • Spatial Prediction

Observed Data

Goals of a Point-referenced Analysis

  • Spatial Prediction

Prediction

Goals of a Point-referenced Analysis

  • Spatial Prediction

Standard Errors

Point-referenced Modeling

  • Observations closer in space tend to be more similar.

    • Common regression models assume independence among observations.

      • Not a valid assumption here, especially at short distances.
  • Multivariate normal distribution with valid spatial covariance function used in Bayesian modeling.

    • Spatial covariance describes how observations are correlated based on their proximity to each other.

      • Advanced models built on similar ideas.
    • Latent processes often used.

Point-referenced Modeling

\[ Y_{ij} = \alpha + \mathbf{x}_{ij} \boldsymbol{\beta} + \theta_i + \epsilon_{ij}, \quad \epsilon_{ij} \stackrel{iid}{\sim} N(0,\sigma^2).\]

Data Objects:

  • \(i \in \{1,\dots,n\}\) indexes unique locations.

  • \(j \in \{1,\dots,n_i\}\) indexes individuals at each location.

  • \(Y_{ij}\) denotes the observation of individual \(j\) at location \(i\).

  • \(\mathbf{x}_{ij} \in \mathbb{R}^{1 \times p}\), where \(p\) is the number of predictors (excluding intercept).

Point-referenced Modeling

\[Y_{ij} = \alpha + \mathbf{x}_{ij} \boldsymbol{\beta} + \theta_i + \epsilon_{ij}, \quad \epsilon_{ij} \stackrel{iid}{\sim} N(0,\sigma^2).\]

Population Parameters:

  • \(\alpha \in \mathbb{R}\) is the intercept.

  • \(\boldsymbol{\beta} \in \mathbb{R}^p\) is the regression coefficients.

  • \(\sigma^2 \in \mathbb{R}^+\) is the overall residual error (nugget).

Point-referenced Modeling

\[Y_{ij} = \alpha + \mathbf{x}_{ij} \boldsymbol{\beta} + \theta_i + \epsilon_{ij}, \quad \epsilon_{ij} \stackrel{iid}{\sim} N(0,\sigma^2).\]

Location-specific Parameters:

  • \(\theta_i\) denotes the spatial intercept at location \(\mathbf{u}_i\).

  • \(\mathbf{u}_i \in \mathbb{R}^d\) denotes the spatial location of location \(i\). For example, \(\mathbf{u}_i = (\text{latitude}_i, \text{longitude}_i)\), so that \(d = 2\).

In a spatial context, we often use the following notation:

\[Y_j(\mathbf{u}_i) = \alpha + \mathbf{x}_j(\mathbf{u}_i)\boldsymbol{\beta} + \theta(\mathbf{u}_i) + \epsilon_i(\mathbf{u}_i).\]

Location-specific Notation

\[\mathbf{Y}(\mathbf{u}_i) = \alpha \mathbf{1}_{n_i} + \mathbf{X}(\mathbf{u}_i) \boldsymbol{\beta} + \theta(\mathbf{u}_i)\mathbf{1}_{n_i} + \boldsymbol{\epsilon}(\mathbf{u}_i)\]

  • \(\mathbf{Y}(\mathbf{u}_i) = (Y_1(\mathbf{u}_i),\ldots,Y_{n_i}(\mathbf{u}_i))^\top\)

  • \(\mathbf{X}(\mathbf{u}_i)\) is an \(n_i \times p\) dimensional matrix with rows \(\mathbf{x}_j(\mathbf{u}_i)\).

  • \(\boldsymbol{\epsilon}(\mathbf{u}_i) = (\epsilon_i(\mathbf{u}_i),\ldots,\epsilon_{n_i}(\mathbf{u}_i))^\top\), where \(\epsilon_j(\mathbf{u}_i) \stackrel{iid}{\sim} N(0,\sigma^2)\).

Note: This notation is the same as the linear mixed model we have talked about in previous lectures.

Full data notation

\[\mathbf{Y} = \alpha \mathbf{1}_{N} + \mathbf{X} \boldsymbol{\beta} + \mathbf{Z}\boldsymbol{\theta} + \boldsymbol{\epsilon}\]

  • \(\mathbf{Y} = (\mathbf{Y}(\mathbf{u}_1)^\top,\ldots,\mathbf{Y}(\mathbf{u}_{n})^\top)^\top \in \mathbb{R}^N\), with \(N = \sum_{i=1}^n n_i\).

  • \(\mathbf{X} \in \mathbb{R}^{N \times p}\) that stacks \(\mathbf{X}(\mathbf{u}_i)\).

  • \(\boldsymbol{\theta} = (\theta(\mathbf{u}_1),\ldots,\theta(\mathbf{u}_n))^\top \in \mathbb{R}^n\).

  • \(\mathbf{Z}\) is \(N \times n\) dimensional binary matrix. Each row contains a single 1 in column \(i\) that corresponds to the location of \(Y_j(\mathbf{u}_i)\).

This notation is useful because it allows us to examine the vector of location-specific parameters, \(\boldsymbol{\theta}\). Spatial dependency will be introduced through \(\boldsymbol{\theta}\).

Accounting for spatial correlation

  • We want to model the spatial variation in \(\boldsymbol{\theta}\) using a prior that reflects the spatial correlation between locations.

  • One powerful way to incorporate spatial correlations is through Gaussian processes (GPs).

  • Consider \(\{\theta(\mathbf{u}) : \mathbf{u} \in \mathcal D\}\), where \(\mathcal D\) is a fixed subset of \(d\)-dimensional Euclidean space (\(d=1\) is time-series, \(d=2,3\) is spatial).

  • The process is said to be Gaussian if, for any \(n\geq 1\) and observed locations \(\{\mathbf{u}_1,\ldots,\mathbf{u}_n\}\), \(\boldsymbol{\theta} = (\theta(\mathbf{u}_1),\ldots,\theta(\mathbf{u}_n))^\top\) has a multivariate normal distribution.

Properties of Gaussian Processes

We define a GP as \(\theta(\mathbf{u}) \sim GP(\mu(\cdot), C(\cdot, \cdot))\), where \(\mu(\cdot)\) is the mean process and \(C(\cdot, \cdot)\) is a covariance function.

  • Mean function: \(\mathbb{E}[\theta(\mathbf{u})] = \mu(\mathbf{u}) = 0\).

  • Covariance function: \(\mathbb{C}(\theta(\mathbf{u}_i),\theta(\mathbf{u}_{i'})) = C(\mathbf{u}_i, \mathbf{u}_{i'})\).

Properties of covariance functions:

  • Stationary: \(\mathbb{C}(\theta(\mathbf{u}),\theta(\mathbf{u} + \mathbf{h})) = C(\mathbf{h})\), where \(\mathbf{h} \in \mathbf{R}^d\).

  • Isotropic: \(\mathbb{C}(\theta(\mathbf{u}),\theta(\mathbf{u} + \mathbf{h})) = C(||\mathbf{h}||)\), where \(||\cdot||\) is a distance length.

Choosing a covariance function

The Matérn covariance function has a general form and is often the default choice for spatial data. Matérn is a function of a smoothness parameter \(\nu > 0\), magnitude \(\tau\) and a length scale, which we will define as \(\rho\). Given a fixed \(\nu\), larger values of \(\rho\) lead to a smoother surface.

  • \(\nu = 1/2\): exponential covariance function, gp_exponential_cov.

  • \(\nu = 3/2\): Matérn 3/2 covariance function, gp_matern32_cov.

\[C(||\mathbf{h}||) = \tau^2 \left(1 + \frac{\sqrt{3} ||\mathbf{h}||}{\rho}\right) \exp\left(-\frac{\sqrt{3} ||\mathbf{h}||}{\rho}\right)\]

  • \(\nu = 5/2\): Matérn 5/2 covariance function, gp_matern52_cov.

  • \(\nu \rightarrow \infty\): Squared exponential, gp_exp_quad_cov.

Point-referenced spatial model

\[\begin{aligned} \mathbf{Y} | \alpha, \boldsymbol{\beta}, \boldsymbol{\theta},\sigma &\sim N_N(\alpha \mathbf{1}_{N} + \mathbf{X} \boldsymbol{\beta} + \mathbf{Z}\boldsymbol{\theta},\sigma^2 \mathbf{I}_N)\\ \boldsymbol{\theta} &\sim N_{n}(\mathbf{0}_n, \mathbf{C})\\ \boldsymbol{\Omega} &\sim f(\boldsymbol{\Omega}), \end{aligned}\]

where \(\boldsymbol{\Omega} = (\alpha,\boldsymbol{\beta},\sigma,\tau,\rho)\) and

\[\mathbf{C} = \begin{bmatrix} C(0) & C(||\mathbf{u}_1 - \mathbf{u}_2||) & \cdots & C(||\mathbf{u}_1 - \mathbf{u}_{n}||)\\ C(||\mathbf{u}_1 - \mathbf{u}_2||) & C(0) & \cdots & C(||\mathbf{u}_2 - \mathbf{u}_{n}||)\\ \vdots & \vdots & \ddots & \vdots\\ C(||\mathbf{u}_{1} - \mathbf{u}_{n}||) & C(||\mathbf{u}_2 - \mathbf{u}_{n}||) & \cdots & C(0)\\ \end{bmatrix}.\]

Point-referenced spatial model

Like previous lecture, we can also specify a marginal model which is useful if we are only intereted in population parameters, speed is of concern, or the conditional specification has poor convergence.

\[\begin{aligned} \mathbf{Y} | \boldsymbol{\Omega} &\sim N_N(\alpha \mathbf{1}_{N} + \mathbf{X} \boldsymbol{\beta},\sigma^2 \mathbf{I}_N + \mathbf{Z} \mathbf{C} \mathbf{Z}^\top)\\ \boldsymbol{\Omega} &\sim f(\boldsymbol{\Omega}) \end{aligned}\]

Posterior predictive distribution

Define \(\mathbf{Y}^* = (Y(\mathbf{u}_{n+1}),\ldots, Y(\mathbf{u}_{n+q}))^\top\) as observations at \(q\) new locations. We ignore the subscript \(j\). The new location-specific parameters are \(\boldsymbol{\theta} = (\theta(\mathbf{u}_{n+1}),\ldots,\theta(\mathbf{u}_{n+q}))^\top\).

\[\begin{aligned} f(\mathbf{Y}^* | \mathbf{Y}) &= \int f(\mathbf{Y}^*, \boldsymbol{\theta}^*, \boldsymbol{\theta}, \boldsymbol{\Omega} | \mathbf{Y}) d\boldsymbol{\theta}^* d\boldsymbol{\theta} d\boldsymbol{\Omega}\\ &= \int \underbrace{f(\mathbf{Y}^* | \boldsymbol{\theta}^*, \boldsymbol{\Omega})}_{(1)} \underbrace{f(\boldsymbol{\theta}^* | \boldsymbol{\theta}, \boldsymbol{\Omega})}_{(2)} \underbrace{f(\boldsymbol{\Omega} | \mathbf{Y})}_{(3)} d\boldsymbol{\theta}^* d\boldsymbol{\theta} d\boldsymbol{\Omega}\\ \end{aligned}\]

  1. Likelihood: \(f(\mathbf{Y}^* | \boldsymbol{\theta}^*, \boldsymbol{\Omega}) = \prod_{i=n+1}^{n+q} f(Y(\mathbf{u}_i) | \alpha, \boldsymbol{\beta}, \theta(\mathbf{u}_i),\sigma)\)

  2. Kriging: \(f(\boldsymbol{\theta}^* | \boldsymbol{\theta}, \boldsymbol{\Omega})\)

  3. Posterior distribution: \(f(\boldsymbol{\Omega} | \mathbf{Y})\)

Kriging Distribution

To compute \(f(\boldsymbol{\theta}^* | \boldsymbol{\theta}, \boldsymbol{\Omega})\) we must specify the joint distribution:

\[f\left(\begin{bmatrix} \boldsymbol{\theta}\\ \boldsymbol{\theta}^* \end{bmatrix} \Bigg| \boldsymbol{\Omega}\right) = N\left(\begin{bmatrix} \mathbf{0}_n \\ \mathbf{0}_{q} \end{bmatrix}, \begin{bmatrix} \mathbf{C} & \mathbf{C}_{+}\\ \mathbf{C}_{+}^\top & \mathbf{C}^* \end{bmatrix}\right),\]

where \(\mathbf{C}\) is the covariance of \(\boldsymbol{\theta}\),

\[\mathbf{C^*} = \begin{bmatrix} C(0) & C(||\mathbf{u}_{n+1} - \mathbf{u}_{n+2}||) & \cdots & C(||\mathbf{u}_{n+1} - \mathbf{u}_{n + q}||)\\ C(||\mathbf{u}_{n+1} - \mathbf{u}_{n+2}||) & C(0) & \cdots & C(||\mathbf{u}_{n_2} - \mathbf{u}_{n + q}||)\\ \vdots & \vdots & \ddots & \vdots\\ C(||\mathbf{u}_{n + 1} - \mathbf{u}_{n + q}||) & C(||\mathbf{u}_{n + 2} - \mathbf{u}_{n + q}||) & \cdots & C(0)\\ \end{bmatrix} \in \mathbb{R}^{q \times q},\]

\[\mathbf{C_+} = \begin{bmatrix} C(||\mathbf{u}_{1} - \mathbf{u}_{n+1}||) & C(||\mathbf{u}_{1} - \mathbf{u}_{n+2}||) & \cdots & C(||\mathbf{u}_{1} - \mathbf{u}_{n + q}||)\\ C(||\mathbf{u}_{2} - \mathbf{u}_{n+1}||) & C(||\mathbf{u}_{2} - \mathbf{u}_{n+2}||) & \cdots & C(||\mathbf{u}_{n} - \mathbf{u}_{n + q}||)\\ \vdots & \vdots & \ddots & \vdots\\ C(||\mathbf{u}_{n} - \mathbf{u}_{n + 1}||) & C(||\mathbf{u}_{n} - \mathbf{u}_{n+2}||) & \cdots & C(||\mathbf{u}_{n} - \mathbf{u}_{n+q}||)\\ \end{bmatrix} \in \mathbb{R}^{n \times q}.\]

Kriging Distribution

We can then use the conditional specification of a multivariate normal to find, \(f(\boldsymbol{\theta}^* | \boldsymbol{\theta}, \boldsymbol{\Omega}) = N(\mathbb{E}_{\boldsymbol{\theta}^*},\mathbb{V}_{\boldsymbol{\theta}^*})\), where

\[\begin{aligned} \mathbb{E}_{\boldsymbol{\theta}^*} &= \mathbf{C}_+^\top \mathbf{C}^{-1} \boldsymbol{\theta}\\ \mathbb{V}_{\boldsymbol{\theta}^*} &= \mathbf{C}^* - \mathbf{C}_+^\top \mathbf{C}^{-1} \mathbf{C}_+. \end{aligned}\]

Computationally it is efficient to compute \(\mathbf{L} = \text{chol}(\mathbf{C})\), such that \(\mathbf{C} = \mathbf{L}\mathbf{L}^\top\) and write:

\[\begin{aligned} \mathbb{E}_{\boldsymbol{\theta}^*} &= \mathbf{C}_+^\top \left(\mathbf{L}\mathbf{L}^\top\right)^{-1} \boldsymbol{\theta}\\ &= \mathbf{C}_+^\top \left(\mathbf{L}^{-1}\right)^\top\mathbf{L}^{-1} \boldsymbol{\theta}\\ &= \left(\mathbf{L}^{-1} \mathbf{C}_+\right)^\top\mathbf{L}^{-1} \boldsymbol{\theta}. \end{aligned}\]

Efficient Stan function: mdivide_left_tri_low(A, b) = inverse(tri(A)) * b.

\[\begin{aligned} \mathbb{V}_{\boldsymbol{\theta}^*} &=\mathbf{C}^* - \left(\mathbf{L}^{-1} \mathbf{C}_+\right)^\top \mathbf{L}^{-1} \mathbf{C}_+. \end{aligned}\]

Directly computing \(\mathbf{C}^{-1}\) can lead to a matrix that is not symmetric.

Motivating Dataset

We will look at a sample of women aged 15-49 sampled from the 2013-14 Democratic Republic of Congo (DRC) Demographic and Health Survey.

  • There are ~8600 women who are nested in ~500 survey clusters.

  • Variables are:

    • loc_id: location id (i.e. survey cluster).

    • hemoglobin: hemoglobin level (g/dL).

    • anemia: anemia classifications.

    • age: age in years.

    • urban: urban vs. rural.

    • LATNUM: latitude.

    • LONGNUM: longitude.

Motivating Dataset

  loc_id hemoglobin     anemia age urban   LATNUM  LONGNUM mean_hemoglobin
1      1       12.5 not anemic  28 rural 0.220128 21.79508        11.81053
2      1       12.6 not anemic  42 rural 0.220128 21.79508        11.81053
3      1       13.3 not anemic  15 rural 0.220128 21.79508        11.81053
4      1       12.9 not anemic  28 rural 0.220128 21.79508        11.81053
5      1       10.4       mild  32 rural 0.220128 21.79508        11.81053
6      1       12.2 not anemic  42 rural 0.220128 21.79508        11.81053
  community_size mean_age
1             19       19
2             19       19
3             19       19
4             19       19
5             19       19
6             19       19

Modeling Goals:

  • Learn the associations between age and urbanality and hemoglobin, accounting for unmeasured spatial confounders.

  • Create a predicted map of hemoglobin across the spatial surface, with uncertainty quantification.

Visualize data

Looking at community sizes

Today we will focus on one state

Modeling

We specify the following model:

\[\begin{aligned} Y_j(\mathbf{u}_i) &= \alpha + \mathbf{x}_j(\mathbf{u}_i) \boldsymbol{\beta} + \theta(\mathbf{u}_i) + \epsilon_j(\mathbf{u}_i), \quad \epsilon_j(\mathbf{u}_i) \stackrel{iid}{\sim} N(0,\sigma^2)\\ \boldsymbol{\theta} | \tau,\rho &\sim N(\mathbf{0}_n,\mathbf{C})\\ \alpha^* &\sim N(0,4^2)\\ \beta_j | \sigma_{\beta} &\sim N(0,\sigma_{\beta}^2), \quad j = 1,\ldots,p\\ \sigma &\sim \text{Half-Normal}(0, 2^2)\\ \tau &\sim \text{Half-Normal}(0, 4^2)\\ \rho &\sim \text{Inv-Gamma}(5, 5)\\ \sigma_{\beta} &\sim \text{Half-Normal}(0, 2^2) \end{aligned}\]

Where \(N = 490\), \(n = 29\), \(\mathbf{x}_j(\mathbf{u}_i) = (\text{age}_{ij}/10, \text{urban}_i)\), and \(\mathbf{C}\) is the Matérn 3/2.

Define the prediction grid

For prediction I created a \(20 \times 20\) grid, making sure the points are in the surface.

Stan code

functions {
    matrix L_matern32(array[] vector x, real tau, real rho, real delta) { 
        matrix[size(x), size(x)] cov;
        cov = add_diag(gp_matern32_cov(x, tau, rho), delta);
        return cholesky_decompose(cov);
    }
  vector theta_new_rng(array[] vector x, array[] vector x_new, real tau, 
                        real rho, vector z_obs, real delta) {
    int n = size(x);
    int q = size(x_new);
    vector[q] theta_new;
      { // everything declared inside of {} will only exist in that local environment
      matrix[n, n] LC = L_matern32(x, tau, rho, delta);
      vector[n] theta_obs = LC * z_obs;
      matrix[n, q] Cplus = gp_matern32_cov(x, x_new, tau, rho);
      matrix[n, q] LCinv_Cplus = mdivide_left_tri_low(LC, Cplus);
      vector[n] LCinv_theta_obs = mdivide_left_tri_low(LC, theta_obs);
      vector[q] theta_new_mu = LCinv_Cplus' * LCinv_theta_obs;
      matrix[q, q] C_star = add_diag(gp_matern32_cov(x_new, tau, rho), delta);
      matrix[q, q] theta_new_cov = C_star - LCinv_Cplus' * LCinv_Cplus;
      theta_new = multi_normal_rng(theta_new_mu, theta_new_cov);
    }
    return theta_new;
    }
    matrix cov2cor(matrix V) { 
      int p = rows(V); 
      vector[p] Is = inv_sqrt(diagonal(V)); 
      return quad_form_diag(V, Is); 
     }
}
data {
  int<lower = 1> N;                        // number of observed data points
  int<lower = 1> p;                        // number of fixed covariates
  int<lower = 1> n;                        // number of unique locations
  int<lower = 1> d;                        // dimension of the spatial location
  int<lower = 1> q;                    // total number of points for prediction
  vector[N] Y;                             // observed data
  matrix[N, p] X;                          // design matrix - fixed effects
  array[N] int<lower = 1, upper = n> Ids;  // location mapping indices
  array[n] vector[d] u;                    // locations for observed data
  array[q] vector[d] u_new;          // locations for prediction
  matrix[q, p] X_new;                 // design matrix for the new locations
}
transformed data {
  real delta = 1e-9;
  matrix[N, p] X_centered;
  row_vector[p] X_bar;
  for (i in 1:p) {
    X_bar[i] = mean(X[, i]);
    X_centered[, i] = X[, i] - X_bar[i];
  }
}
parameters {
  // likelihood parameters
  real alpha_star;         // centered intercept
  vector[p] beta;          // population coefficients
  real<lower = 0> sigma;   // nugget error term
  // GP parameters
  real<lower = 0> tau;     // GP scale for intercept
  real<lower = 0> rho;     // GP length for intercept
  vector[n] z;             // standard normal
  // hyperparameters
  real<lower = 0> sigma_beta;     // variance for coefficients
}
transformed parameters {
    // compute spatial intercept
  matrix[n,n] LC = L_matern32(u, tau, rho, delta);
  vector[n] theta = LC * z; // spatial intercept
}
model {
  // likelihood
  target += normal_lupdf(Y | alpha_star + X_centered * beta + theta[Ids], sigma);
  // likelihood parameters
  target += normal_lupdf(alpha_star | 0, 4);
  target += normal_lupdf(beta | 0, sigma_beta);
  target += normal_lupdf(sigma | 0, 2);
  // GP parameters
  target += normal_lupdf(tau | 0, 4);
  target += inv_gamma_lupdf(rho | 5, 5);
  target += normal_lupdf(z | 0, 1);  
  // hyperparameters
  target += normal_lupdf(sigma_beta | 0, 2);
}
generated quantities {
  // intercepts
  real alpha = alpha_star - X_bar * beta;
  vector[n] alphas = alpha_star + theta;
  // covariance
  corr_matrix[n] Phi = cov2cor(add_diag(gp_matern32_cov(u, tau, rho), delta));
  // posterior predictive distribution for the observed locations
  array[N] real Y_pred = normal_rng(alpha + X * beta + theta[Ids], sigma);
  // posterior predictive distribution across a new grid of locations
  vector[q] theta_new = theta_new_rng(u, u_new, tau, rho, z, delta);
  array[q] real Y_new = normal_rng(alpha + X_new * beta + theta_new, sigma);
  // log-likelihood for loo
  array[N] real log_lik;
  for (i in 1:N) log_lik[i] = normal_lpdf(Y[i] | alpha + X[i, ] * beta + theta[Ids[i]], sigma);
}

Function to compute \(\mathbf{L}\)

functions {
    matrix L_matern32(array[] vector x, real tau, real rho, real delta) { 
        matrix[size(x), size(x)] cov;
        cov = add_diag(gp_matern32_cov(x, tau, rho), delta);
        return cholesky_decompose(cov);
    }
    ...
}

Function to predict \(\boldsymbol{\theta}^*\)

functions {
  vector theta_new_rng(array[] vector x, array[] vector x_new, real tau, 
                        real rho, vector z_obs, real delta) {
    int n = size(x);
    int q = size(x_new);
    vector[q] theta_new;
      { // everything declared inside of {} will only exist in that local environment
      matrix[n, n] LC = L_matern32(x, tau, rho, delta);
      vector[n] theta_obs = LC * z_obs;
      matrix[n, q] Cplus = gp_matern32_cov(x, x_new, tau, rho);
      matrix[n, q] LCinv_Cplus = mdivide_left_tri_low(LC, Cplus);
      vector[n] LCinv_theta_obs = mdivide_left_tri_low(LC, theta_obs);
      vector[q] theta_new_mu = LCinv_Cplus' * LCinv_theta_obs;
      matrix[q, q] C_star = add_diag(gp_matern32_cov(x_new, tau, rho), delta);
      matrix[q, q] theta_new_cov = C_star - LCinv_Cplus' * LCinv_Cplus;
      theta_new = multi_normal_rng(theta_new_mu, theta_new_cov);
    }
    return theta_new;
    }
    ...
}

Posterior summaries

Inference for Stan model: anon_model.
4 chains, each with iter=4000; warmup=2000; thin=1; 
post-warmup draws per chain=2000, total post-warmup draws=8000.

            mean se_mean   sd  2.5%   25%   50%   75% 97.5% n_eff Rhat
alpha      11.44    0.07 2.04  5.29 11.10 12.08 12.61 13.41   937 1.01
beta[1]     0.00    0.00 0.07 -0.15 -0.04  0.00  0.04  0.14  6759 1.00
beta[2]     0.01    0.00 0.19 -0.39 -0.06  0.00  0.08  0.41  3647 1.00
sigma       1.76    0.00 0.06  1.64  1.72  1.76  1.80  1.88  3787 1.00
tau         1.72    0.04 1.26  0.43  0.90  1.35  2.10  5.20   937 1.00
rho         0.90    0.01 0.58  0.35  0.54  0.73  1.05  2.42  1837 1.00
sigma_beta  0.31    0.01 0.44  0.01  0.06  0.15  0.36  1.57  3734 1.00

Samples were drawn using NUTS(diag_e) at Fri Mar 14 09:53:01 2025.
For each parameter, n_eff is a crude measure of effective sample size,
and Rhat is the potential scale reduction factor on split chains (at 
convergence, Rhat=1).

Traceplots

Traceplots

Traceplots

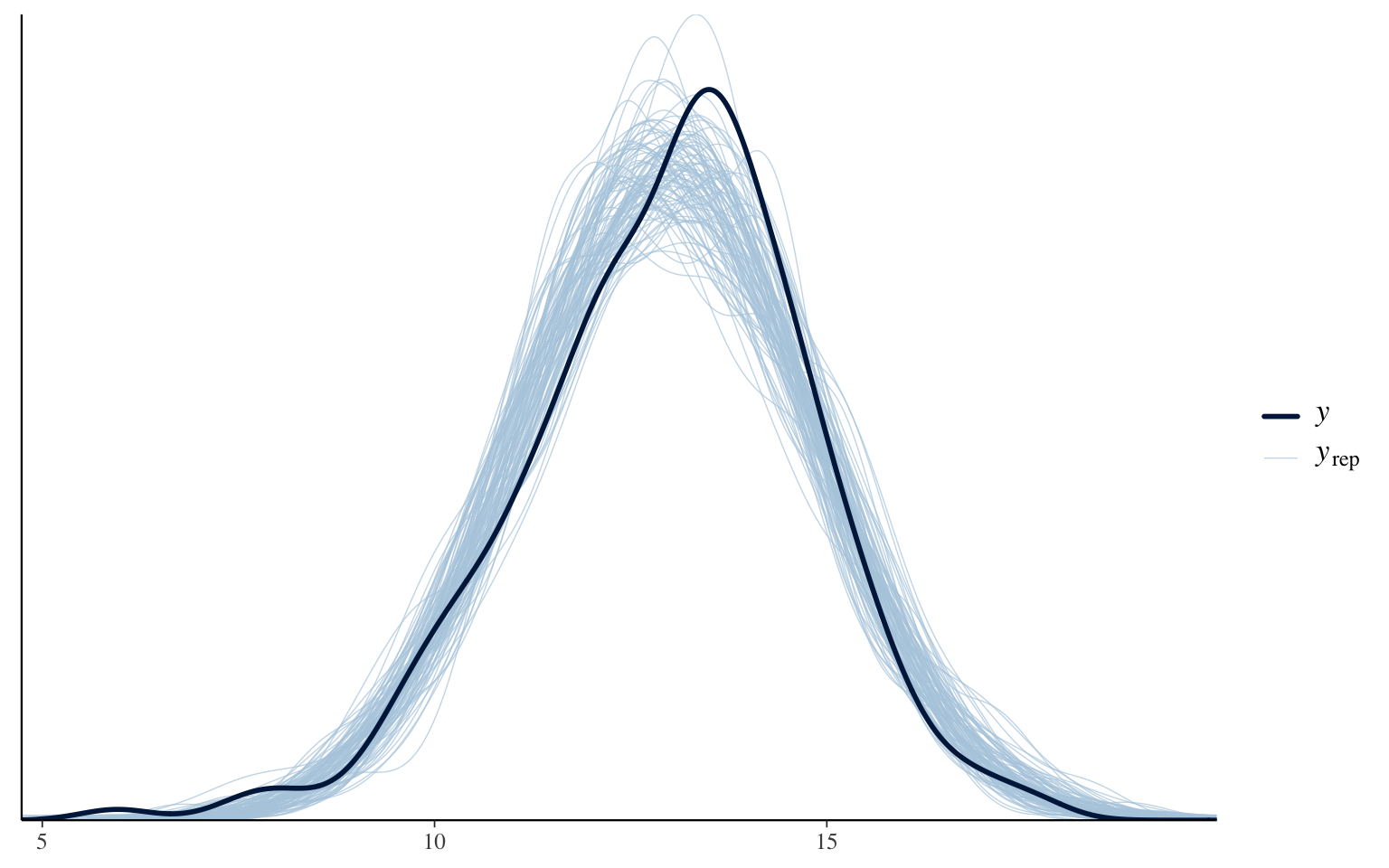
Posterior predictive check

Posterior correlation matrix

Correlation as a function of distance

Posterior predictive distribution

Prepare for next class

  • Work on HW 04, which is due before class on Tuesday.

  • Complete reading to prepare for next Tuesday’s lecture

  • Tuesday’s lecture: Disease mapping